实验室在高原鼠兔肠道菌群季节性动态研究中取得新进展
肠道菌群与动物的生活史特征密切相关,对提高宿主的广义适合度具有重要作用。高原鼠兔(Ochotona curzoniae)是青藏高原特有的植食性小哺乳动物,探究其肠道菌群结构和功能的季节变化并评估外部因素的影响,有助于了解该动物对低温、低氧极端环境的适应。
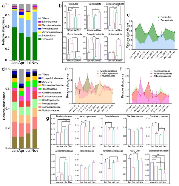
实验室小哺乳动物适应性进化与管理学科组于2017年1月至2019年4月在青海省海北自治州刚察县收集春夏秋冬各季节的高原鼠兔粪便样品,并记录采样地四个季节的气温、降水和植被营养指标。采用16S rRNA基因测序和宏基因组测序技术,分析高原鼠兔肠道菌群的季节差异。研究发现,冬季高原鼠兔肠道菌群alpha多样性和厚壁菌门的相对丰度最高,但菌群网络结构最简单;春季,菌群具有最复杂的网络结构,且变形菌门相对丰度最高;疣微菌门和螺旋体门的相对丰度分别在夏季和秋季最高。氨基酸代谢通路和辅酶在夏季显著富集,而碳水化合物结合模块和碳水化合物酯酶在春季最丰富。气温、降水以及植被中粗蛋白、粗纤维和多糖对高原鼠兔肠道菌群的季节变化有显著的影响,食物营养成分对菌群结构变异的贡献大于气温和降水。这些结果表明肠道菌群的季节变化可促进宿主对食物资源的高效利用。
研究成果以Seasonal variations in the composition and functional profiles of gut microbiota reflect dietary changes in plateau pikas为题在线发表于Integrative Zoology(1区top)杂志上。博士研究生范超和助理研究员张良志为论文的共同第一作者,张堰铭研究员为论文通讯作者。
该研究得到了“一带一路”国家农业鼠害监测及防治技术合作研究(No. 152111KYSB20160089)、中国科学院青海创新平台建设项目(2021-ZJ-Y01)和青海省自然科学基金(2019-ZJ-7024)资助。学科组依托中科院高原生物适应与进化重点实验室和青海省动物生态基因组学重点实验室。
论文链接:http://dx.doi.org/10.1111/1749-4877.12630
图1 高原鼠兔肠道菌群多样性的季节差异
图2 高原鼠兔肠道菌群组成及季节性波
图3 高原鼠兔肠道菌群与环境因子的相关性



青公网安备 63010402000197号