西北高原所揭示母源性低氧暴露致雌性动物生殖损伤的改善策略
氧气是动物生存的必要条件,其分压变化对生殖发育具有关键调控作用。已有研究显示,环境低氧可通过诱导代谢紊乱,影响母体妊娠过程,并对后代的器官发育及成年后健康产生持久影响。然而,胚胎期母源性低氧暴露对雌性生殖系统的长期作用机制,此前尚不明确。低氧暴露导致动物生殖损伤的干预策略研究也十分局限。
为系统解析胚胎期低氧对雌性生殖功能的调控网络,中国科学院西北高原生物研究所动物生态与资源保护研究团队构建了胚胎期(E0.5–E16.5)高原低氧暴露小鼠模型,探究环境低氧应激对雌性生殖功能的长期影响及其分子机制。结果发现,胚胎期低氧暴露的成年小鼠(4月龄)表现出生殖早衰表型,平均窝产仔数下降57.7%,卵巢储备能力降低,各发育阶段卵泡总数显著减少。进一步研究表明,低氧组小鼠卵母细胞的成熟及发育潜能受损。研究团队通过卵母细胞smart-seq测序和小鼠卵泡液代谢组分析,发现胚胎期低氧暴露下调Sirt3/Sod2信号通路,诱导线粒体功能紊乱,包括线粒体密度降低、膜电位下降和ATP生成减少,导致活性氧(ROS)过量积累与氧化应激加剧,进而引发卵母细胞DNA损伤和早期凋亡。此外,自噬相关基因表达下调,可能进一步加剧了卵母细胞损伤。卵泡与血清代谢组联合分析显示,低氧组小鼠烟酰胺单核苷酸(NMN)含量显著降低,且NMN 代谢为核心差异富集通路。卵母细胞Sirt3过表达实验验证了该通路在低氧损伤修复中的关键作用。
基于上述机制,研究团队开展了NMN干预实验。结果显示,连续14天体内注射NMN(200 mg/kg体重)显著提高了低氧小鼠卵母细胞的成熟率与发育潜能,改善卵巢卵泡储备;NMN处理组小鼠窝产仔数恢复至对照组的73.1%,后代胚胎发育能力显著提升。本研究揭示了胚胎期低氧暴露对成年雌性生殖功能的潜在损伤,并表明补充烟酰胺单核苷酸(NMN)作为靶向干预手段,在改善低氧相关雌性生殖损伤中可能具有应用潜力。
相关研究成果以 Fetal hypoxia causes oocyte oxidative stress damage via Sirt3/sod2 pathway and could be alleviated by nicotinamide mononucleotide 为题,于2026年3月18日在线发表于 Zoological Research 杂志(中国科学院1区TOP期刊)。西北高原所博士后张璐瑶为论文第一作者,杨其恩研究员和中国农业大学侯云鹏副教授为通讯作者。该研究得到青海省自然基金团队项目、国家自然科学基金及中国科学院特别研究助理等项目资助。
原文链接:https://www.zoores.ac.cn/article/doi/10.24272/j.issn.2095-8137.2025.579

文章模式图:胚胎期低氧通过 Sirt3/sod2 通路导致卵母细胞氧化应激损伤,而烟酰胺单核苷酸添加可以部分恢复卵母细胞及卵巢功能

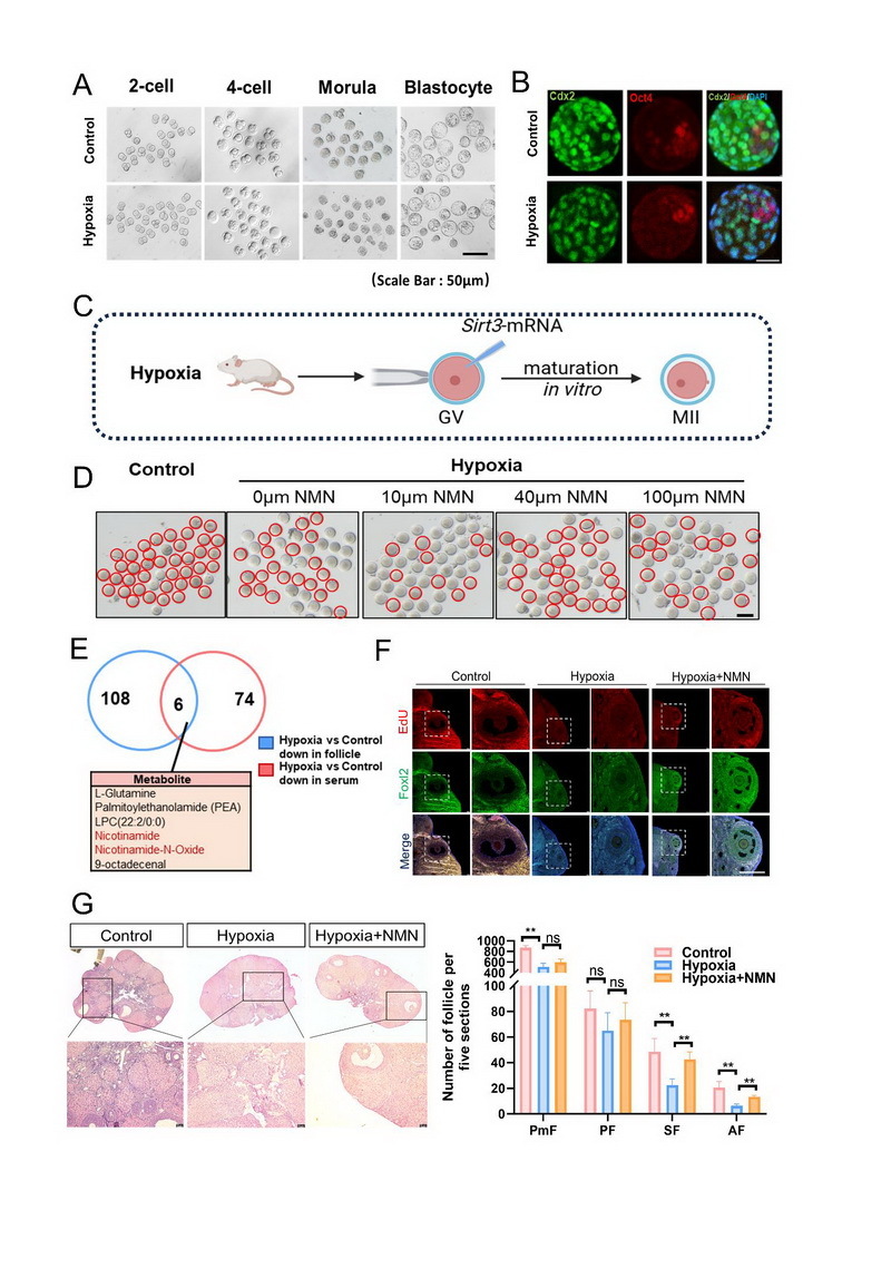
文章代表图:(A)对照组与低氧组 2-细胞、4 -细胞、桑椹胚及囊胚期小鼠胚胎代表图片(标尺:50 μm)。(B)对照组与低氧组囊胚中滋养层细胞标记物 Cdx2(绿色)、内细胞团标记物 Oct4(红色)及核标记 DAPI(蓝色)的免疫荧光共定位结果。(3)Sirt3 mRNA显微注射低氧GV 期卵母细胞,进行Sirt3过表达实验。 (D) 对照组及低氧组卵母细胞在不同浓度 NMN 体外处理后的成熟情况对比(红色圈标记成熟卵母细胞,标尺:50 μm)。(E)低氧组与对照组卵泡液及血清中差异代谢物的交集分析,下方列出 6 个核心重叠差异代谢物。(F)对照组、低氧组及低氧 + NMN 组卵巢组织中增殖标记物 EdU(红色)、颗粒细胞分化标记物 Foxl2(绿色)及 Merge 图的免疫荧光结果(白色虚线框为局部放大区域,标尺:200 μm)。(G) 卵巢组织形态学分析与卵泡计数:对照组、低氧组及低氧 + NMN 组卵巢组织 H&E 染色结果(左图,标尺为400 μm);各组原始卵泡(PmF)、初级卵泡(PF)、次级卵泡(SF)及有腔卵泡(AF)在 5 张连续切片中的数量统计(右图)。



青公网安备 63010402000197号