西北高原所在揭示珍稀中藏药材桃儿七种子休眠机制方面取得新进展
桃儿七[Sinopodophyllum hexandrum (Royle) Ying]俗称鬼臼,是小檗科(Berberidaceae)桃儿七属多年生草本植物,其根茎和果实具有较高的药用价值,根茎中鬼臼毒素含量高达2%-10%,目前已被《中国珍稀濒危植物名录》收录,为国家Ⅱ级濒危保护植物。其种子具有较强的休眠特性,自然条件下休眠期长达8~10个月,严重阻碍了桃儿七的规模化人工繁育。因此解析桃儿七种子休眠机制和找到破除其休眠并提高萌发率的技术方法迫在眉睫。
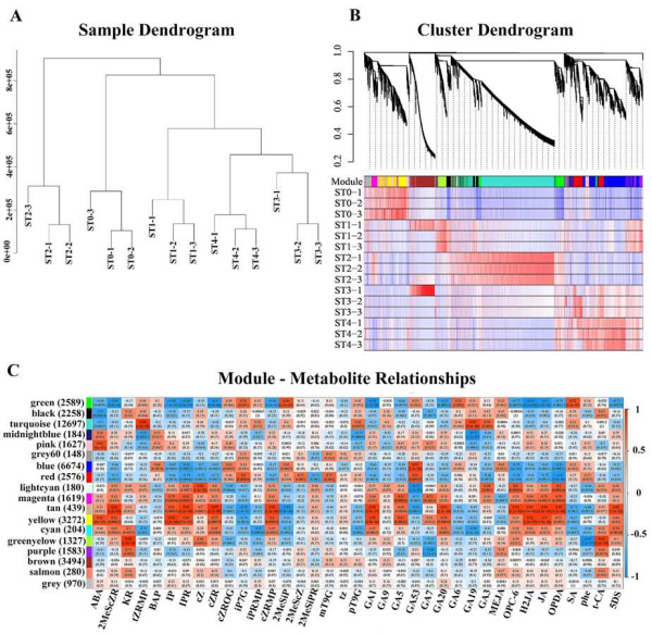
中国科学院西北高原生物研究所高原药用资源生态保护与繁育学科团队采用转录组和植物激素靶向代谢组以及冷冻电镜技术,揭示了桃儿七种子在冷层积过程中从休眠向萌发转变的复杂分子机制。在层积过程中,种胚形态从球形胚逐渐转变成子叶型胚,种子内的营养物质含量和代谢过程中关键酶的活性均发生了显著变化。为了表征和监测植物激素的形成和转化过程,分析了桃儿七种子在五个层积阶段(0 d S0、30 d S1、60 d S2、90 d S3和120 d S4)的提取物,使用UPLC-MS/MS检测共鉴定出55种代谢物,隶属于7大类植物激素。为了探究与种子休眠和萌发相关的植物激素的生物合成和转化过程,进行了转录组测序共检测到65,372个相关基因,对所得数据进行了生物信息学分析,共找到37种差异表达的代谢物,通过WGCNA联合分析确定了关键枢纽基因(Cluster-103188.0、Cluster-85301.32等)。
相关研究成果以Metabolite and Transcriptomic Changes Reveal the Cold Stratification Process in Sinopodophyllum hexandrum Seeds为题,于9月26日在Plants(中国科学院-生物学2区期刊,2023年影响因子/JCR分区:4.0/Q2)在线发表。西北高原所2022级硕士研究生宁蓉春为论文第一作者,徐文华副研究员为通讯作者。该研究得到青海省重点研发与转化计划项目(2023-NK-133)、2022年度青海省“昆仑英才·科技领军人才”计划项目等资助。
论文链接:https://doi.org/10.3390/plants13192693

不同层积阶段种子形态、胚率和发芽率变化

不同层积阶段加权基因共表达网络分析



青公网安备 63010402000197号